服务注册和发现-Nacos
前言
目前开源的注册中心框架有很多,国内比较常见的有:
- Eureka:Netflix公司出品,目前被集成在SpringCloud当中,一般用于Java应用
- Nacos:Alibaba公司出品,目前被集成在SpringCloudAlibaba中,一般用于Java应用
- Consul:HashiCorp公司出品,目前集成在SpringCloud中,不限制微服务语言
一、项目使用Nacos前置操作
注意:项目使用Nacos注入名为配置文件中Spring.application.name: XXX的名字(已启动Nacos服务)
依赖
<!--nacos 服务注册发现-->
<dependency>
<groupId>com.alibaba.cloud</groupId>
<artifactId>spring-cloud-starter-alibaba-nacos-discovery</artifactId>
</dependency>配置
spring:
cloud:
nacos:
server-addr: 运行Nacos的ip:8848因为项目一般有多个实例,而真正发起调用时只需要知道一个实例的地址。因此,服务调用者必须利用负载均衡的算法,从多个实例中挑选一个去访问。常见的负载均衡算法有:
- 随机
- 轮询
- IP的hash
- 最近最少访问
- ...
SpringCloud已经帮我们自动装配DiscoveryClient,我们可以直接注入使用
//为http://ip:端口
DiscoveryClient.getInstances("实例名").getUri接下来,让我们来理解一下Nacos的具体是怎么实现操作的
1 下载Nacos源码
Nacos的GitHub地址:https://github.com/alibaba/nacos
这里以1.4.2版本的Nacos源码为例:

如果需要研究其他版本的同学,也可以自行下载:
大家找到其release页面:https://github.com/alibaba/nacos/tags

点击进入后,下载Source code(zip):

2 编写Demo工程
经过前面熟悉Nacos,已经能编写一个微服务Demo,包含了服务注册、发现等业务。

其项目结构:

结构说明:
- cloud-source-demo:项目父目录
- cloud-demo:微服务的父工程,管理微服务依赖
- order-service:订单微服务,业务中需要访问user-service,是一个服务消费者
- user-service:用户微服务,对外暴露根据id查询用户的接口,是一个服务提供者
- cloud-demo:微服务的父工程,管理微服务依赖
3 导入Nacos源码
将之前下载好的Nacos源码解压到cloud-source-demo项目目录中:

然后,使用IDEA将其作为一个module来导入:
1)选择项目结构选项:

然后点击导入module:

在弹出窗口中,选择nacos源码目录:

然后选择maven模块,finish:

最后,点击OK即可:

导入后的项目结构:

4 proto编译
Nacos底层的数据通信会基于protobuf对数据做序列化和反序列化。并将对应的proto文件定义在了consistency这个子模块中:

我们需要先将proto文件编译为对应的Java代码。
4.1 什么是protobuf
protobuf的全称是Protocol Buffer,是Google提供的一种数据序列化协议,这是Google官方的定义:
Protocol Buffers 是一种轻便高效的结构化数据存储格式,可以用于结构化数据序列化,很适合做数据存储或 RPC 数据交换格式。它可用于通讯协议、数据存储等领域的语言无关、平台无关、可扩展的序列化结构数据格式。
可以简单理解为,是一种跨语言、跨平台的数据传输格式。与json的功能类似,但是无论是性能,还是数据大小都比json要好很多。
protobuf的之所以可以跨语言,就是因为数据定义的格式为.proto格式,需要基于protoc编译为对应的语言。
4.2 安装protoc
Protobuf的GitHub地址:https://github.com/protocolbuffers/protobuf/releases
我们可以下载windows版本的来使用:

这里使用下载3.17.3的安装包:

解压到任意非中文目录下,其中的bin目录中的protoc.exe可以帮助我们编译:

然后将这个bin目录配置到你的环境变量path中,可以参考JDK的配置方式:

4.3 编译proto
进入nacos-1.4.2的consistency模块下的src/main目录下:

然后打开cmd窗口,运行下面的两个命令:
protoc --java_out=./java ./proto/consistency.proto
protoc --java_out=./java ./proto/Data.proto如图:

会在nacos的consistency模块中编译出这些java代码:

5 运行
nacos服务端的入口是在console模块中的Nacos类:

我们需要让它单机启动:

然后新建一个SpringBootApplication:

然后填写应用信息:

然后运行Nacos这个main函数:

将order-service和user-service服务启动后,可以查看nacos控制台:

二、服务注册
服务注册到Nacos以后,会保存在一个本地注册表中,其结构如下:

首先最外层是一个Map,结构为:Map<String, Map<String, Service>>:
- key:是namespace_id,起到环境隔离的作用。namespace下可以有多个group
- value:又是一个
Map<String, Service>,代表分组及组内的服务。一个组内可以有多个服务- key:代表group分组,不过作为key时格式是group_name:service_name
- value:分组下的某一个服务,例如userservice,用户服务。类型为
Service,内部也包含一个Map<String,Cluster>,一个服务下可以有多个集群- key:集群名称
- value:
Cluster类型,包含集群的具体信息。一个集群中可能包含多个实例,也就是具体的节点信息,其中包含一个Set<Instance>,就是该集群下的实例的集合- Instance:实例信息,包含实例的IP、Port、健康状态、权重等等信息
每一个服务去注册到Nacos时,就会把信息组织并存入这个Map中。
1 服务注册接口
Nacos提供了服务注册的API接口,客户端只需要向该接口发送请求,即可实现服务注册。
**接口说明:**注册一个实例到Nacos服务。
请求类型:POST
请求路径:/nacos/v1/ns/instance
请求参数:
| 名称 | 类型 | 是否必选 | 描述 |
|---|---|---|---|
| ip | 字符串 | 是 | 服务实例IP |
| port | int | 是 | 服务实例port |
| namespaceId | 字符串 | 否 | 命名空间ID |
| weight | double | 否 | 权重 |
| enabled | boolean | 否 | 是否上线 |
| healthy | boolean | 否 | 是否健康 |
| metadata | 字符串 | 否 | 扩展信息 |
| clusterName | 字符串 | 否 | 集群名 |
| serviceName | 字符串 | 是 | 服务名 |
| groupName | 字符串 | 否 | 分组名 |
| ephemeral | boolean | 否 | 是否临时实例 |
错误编码:
| 错误代码 | 描述 | 语义 |
|---|---|---|
| 400 | Bad Request | 客户端请求中的语法错误 |
| 403 | Forbidden | 没有权限 |
| 404 | Not Found | 无法找到资源 |
| 500 | Internal Server Error | 服务器内部错误 |
| 200 | OK | 正常 |
2 客户端
首先,我们需要找到服务注册的入口。
2.1 NacosServiceRegistryAutoConfiguration
因为Nacos的客户端是基于SpringBoot的自动装配实现的,我们可以在nacos-discovery依赖:
spring-cloud-starter-alibaba-nacos-discovery-2.2.6.RELEASE.jar
这个包中找到Nacos自动装配信息:

可以看到,有很多个自动配置类被加载了,其中跟服务注册有关的就是NacosServiceRegistryAutoConfiguration这个类,我们跟入其中。
可以看到,在NacosServiceRegistryAutoConfiguration这个类中,包含一个跟自动注册有关的Bean:

2.2 NacosAutoServiceRegistration
NacosAutoServiceRegistration源码如图:

可以看到在初始化时,其父类AbstractAutoServiceRegistration也被初始化了。
AbstractAutoServiceRegistration如图:

可以看到它实现了ApplicationListener接口,监听Spring容器启动过程中的事件。
在监听到WebServerInitializedEvent(web服务初始化完成)的事件后,执行了bind 方法。

其中的bind方法如下:
public void bind(WebServerInitializedEvent event) {
// 获取 ApplicationContext
ApplicationContext context = event.getApplicationContext();
// 判断服务的 namespace,一般都是null
if (context instanceof ConfigurableWebServerApplicationContext) {
if ("management".equals(((ConfigurableWebServerApplicationContext) context)
.getServerNamespace())) {
return;
}
}
// 记录当前 web 服务的端口
this.port.compareAndSet(0, event.getWebServer().getPort());
// 启动当前服务注册流程
this.start();
}其中的start方法流程:
public void start() {
if (!isEnabled()) {
if (logger.isDebugEnabled()) {
logger.debug("Discovery Lifecycle disabled. Not starting");
}
return;
}
// 当前服务处于未运行状态时,才进行初始化
if (!this.running.get()) {
// 发布服务开始注册的事件
this.context.publishEvent(
new InstancePreRegisteredEvent(this, getRegistration()));
// ☆☆☆☆开始注册☆☆☆☆
register();
if (shouldRegisterManagement()) {
registerManagement();
}
// 发布注册完成事件
this.context.publishEvent(
new InstanceRegisteredEvent<>(this, getConfiguration()));
// 服务状态设置为运行状态,基于AtomicBoolean
this.running.compareAndSet(false, true);
}
}其中最关键的register()方法就是完成服务注册的关键,代码如下:
protected void register() {
this.serviceRegistry.register(getRegistration());
}此处的this.serviceRegistry就是NacosServiceRegistry:

2.3 NacosServiceRegistry
NacosServiceRegistry是Spring的ServiceRegistry接口的实现类,而ServiceRegistry接口是服务注册、发现的规约接口,定义了register、deregister等方法的声明。
而NacosServiceRegistry对register的实现如下:
@Override
public void register(Registration registration) {
// 判断serviceId是否为空,也就是spring.application.name不能为空
if (StringUtils.isEmpty(registration.getServiceId())) {
log.warn("No service to register for nacos client...");
return;
}
// 获取Nacos的命名服务,其实就是注册中心服务
NamingService namingService = namingService();
// 获取 serviceId 和 Group
String serviceId = registration.getServiceId();
String group = nacosDiscoveryProperties.getGroup();
// 封装服务实例的基本信息,如 cluster-name、是否为临时实例、权重、IP、端口等
Instance instance = getNacosInstanceFromRegistration(registration);
try {
// 开始注册服务
namingService.registerInstance(serviceId, group, instance);
log.info("nacos registry, {} {} {}:{} register finished", group, serviceId,
instance.getIp(), instance.getPort());
}
catch (Exception e) {
if (nacosDiscoveryProperties.isFailFast()) {
log.error("nacos registry, {} register failed...{},", serviceId,
registration.toString(), e);
rethrowRuntimeException(e);
}
else {
log.warn("Failfast is false. {} register failed...{},", serviceId,
registration.toString(), e);
}
}
}可以看到方法中最终是调用NamingService的registerInstance方法实现注册的。
而NamingService接口的默认实现就是NacosNamingService。
2.4 NacosNamingService
NacosNamingService提供了服务注册、订阅等功能。
其中registerInstance就是注册服务实例,源码如下:
@Override
public void registerInstance(String serviceName, String groupName, Instance instance) throws NacosException {
// 检查超时参数是否异常。心跳超时时间(默认15秒)必须大于心跳周期(默认5秒)
NamingUtils.checkInstanceIsLegal(instance);
// 拼接得到新的服务名,格式为:groupName@@serviceId
String groupedServiceName = NamingUtils.getGroupedName(serviceName, groupName);
// 判断是否为临时实例,默认为 true。
if (instance.isEphemeral()) {
// 如果是临时实例,需要定时向 Nacos 服务发送心跳
BeatInfo beatInfo = beatReactor.buildBeatInfo(groupedServiceName, instance);
beatReactor.addBeatInfo(groupedServiceName, beatInfo);
}
// 发送注册服务实例的请求
serverProxy.registerService(groupedServiceName, groupName, instance);
}最终,由NacosProxy的registerService方法,完成服务注册。
代码如下:
public void registerService(String serviceName, String groupName, Instance instance) throws NacosException {
NAMING_LOGGER.info("[REGISTER-SERVICE] {} registering service {} with instance: {}", namespaceId, serviceName,
instance);
// 组织请求参数
final Map<String, String> params = new HashMap<String, String>(16);
params.put(CommonParams.NAMESPACE_ID, namespaceId);
params.put(CommonParams.SERVICE_NAME, serviceName);
params.put(CommonParams.GROUP_NAME, groupName);
params.put(CommonParams.CLUSTER_NAME, instance.getClusterName());
params.put("ip", instance.getIp());
params.put("port", String.valueOf(instance.getPort()));
params.put("weight", String.valueOf(instance.getWeight()));
params.put("enable", String.valueOf(instance.isEnabled()));
params.put("healthy", String.valueOf(instance.isHealthy()));
params.put("ephemeral", String.valueOf(instance.isEphemeral()));
params.put("metadata", JacksonUtils.toJson(instance.getMetadata()));
// 通过POST请求将上述参数,发送到 /nacos/v1/ns/instance
reqApi(UtilAndComs.nacosUrlInstance, params, HttpMethod.POST);
}这里提交的信息就是Nacos服务注册接口需要的完整参数,核心参数有:
- namespace_id:环境
- service_name:服务名称
- group_name:组名称
- cluster_name:集群名称
- ip: 当前实例的ip地址
- port: 当前实例的端口
而在NacosNamingService的registerInstance方法中,有一段是与服务心跳有关的代码,我们在后续会继续学习。

2.5 客户端注册的流程图
如图:

3 服务端
在nacos-console的模块中,会引入nacos-naming这个模块:

模块结构如下:

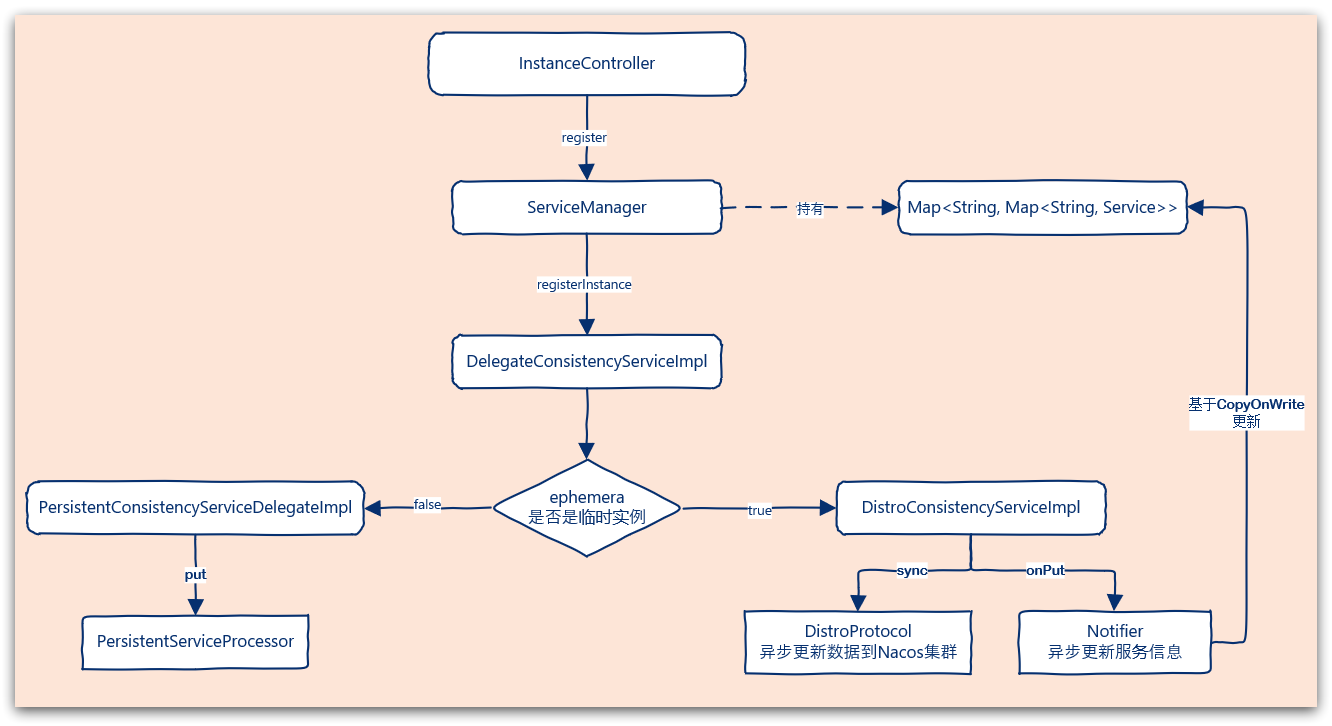
其中的com.alibaba.nacos.naming.controllers包下就有服务注册、发现等相关的各种接口,其中的服务注册是在InstanceController类中:

3.1 InstanceController
进入InstanceController类,可以看到一个register方法,就是服务注册的方法了:
@CanDistro
@PostMapping
@Secured(parser = NamingResourceParser.class, action = ActionTypes.WRITE)
public String register(HttpServletRequest request) throws Exception {
// 尝试获取namespaceId
final String namespaceId = WebUtils
.optional(request, CommonParams.NAMESPACE_ID, Constants.DEFAULT_NAMESPACE_ID);
// 尝试获取serviceName,其格式为 group_name@@service_name
final String serviceName = WebUtils.required(request, CommonParams.SERVICE_NAME);
NamingUtils.checkServiceNameFormat(serviceName);
// 解析出实例信息,封装为Instance对象
final Instance instance = parseInstance(request);
// 注册实例
serviceManager.registerInstance(namespaceId, serviceName, instance);
return "ok";
}这里,进入到了serviceManager.registerInstance()方法中。
3.2 ServiceManager
ServiceManager就是Nacos中管理服务、实例信息的核心API,其中就包含Nacos的服务注册表:

而其中的registerInstance方法就是注册服务实例的方法:
/**
* Register an instance to a service in AP mode.
*
* <p>This method creates service or cluster silently if they don't exist.
*
* @param namespaceId id of namespace
* @param serviceName service name
* @param instance instance to register
* @throws Exception any error occurred in the process
*/
public void registerInstance(String namespaceId, String serviceName, Instance instance) throws NacosException {
// 创建一个空的service(如果是第一次来注册实例,要先创建一个空service出来,放入注册表)
// 此时不包含实例信息
createEmptyService(namespaceId, serviceName, instance.isEphemeral());
// 拿到创建好的service
Service service = getService(namespaceId, serviceName);
// 拿不到则抛异常
if (service == null) {
throw new NacosException(NacosException.INVALID_PARAM,
"service not found, namespace: " + namespaceId + ", service: " + serviceName);
}
// 添加要注册的实例到service中
addInstance(namespaceId, serviceName, instance.isEphemeral(), instance);
}创建好了服务,接下来就要添加实例到服务中:
/**
* Add instance to service.
*
* @param namespaceId namespace
* @param serviceName service name
* @param ephemeral whether instance is ephemeral
* @param ips instances
* @throws NacosException nacos exception
*/
public void addInstance(String namespaceId, String serviceName, boolean ephemeral, Instance... ips)
throws NacosException {
// 监听服务列表用到的key,服务唯一标识,例如:com.alibaba.nacos.naming.iplist.ephemeral.public##DEFAULT_GROUP@@order-service
String key = KeyBuilder.buildInstanceListKey(namespaceId, serviceName, ephemeral);
// 获取服务
Service service = getService(namespaceId, serviceName);
// 同步锁,避免并发修改的安全问题
synchronized (service) {
// 1)获取要更新的实例列表
List<Instance> instanceList = addIpAddresses(service, ephemeral, ips);
// 2)封装实例列表到Instances对象
Instances instances = new Instances();
instances.setInstanceList(instanceList);
// 3)完成 注册表更新 以及 Nacos集群的数据同步
consistencyService.put(key, instances);
}
}该方法中对修改服务列表的动作加锁处理,确保线程安全。而在同步代码块中,包含下面几步:
- 1)先获取要更新的实例列表,
addIpAddresses(service, ephemeral, ips); - 2)然后将更新后的数据封装到
Instances对象中,后面更新注册表时使用 - 3)最后,调用
consistencyService.put()方法完成Nacos集群的数据同步,保证集群一致性。
注意:在第1步的addIPAddress中,会拷贝旧的实例列表,添加新实例到列表中。在第3步中,完成对实例状态更新后,则会用新列表直接覆盖旧实例列表。而在更新过程中,旧实例列表不受影响,用户依然可以读取。
这样在更新列表状态过程中,无需阻塞用户的读操作,也不会导致用户读取到脏数据,性能比较好。这种方案称为CopyOnWrite方案。
更服务列表
我们来看看实例列表的更新,对应的方法是addIpAddresses(service, ephemeral, ips);:
private List<Instance> addIpAddresses(Service service, boolean ephemeral, Instance... ips) throws NacosException {
return updateIpAddresses(service, UtilsAndCommons.UPDATE_INSTANCE_ACTION_ADD, ephemeral, ips);
}继续进入updateIpAddresses方法:
public List<Instance> updateIpAddresses(Service service, String action, boolean ephemeral, Instance... ips)
throws NacosException {
// 根据namespaceId、serviceName获取当前服务的实例列表,返回值是Datum
// 第一次来,肯定是null
Datum datum = consistencyService
.get(KeyBuilder.buildInstanceListKey(service.getNamespaceId(), service.getName(), ephemeral));
// 得到服务中现有的实例列表
List<Instance> currentIPs = service.allIPs(ephemeral);
// 创建map,保存实例列表,key为ip地址,value是Instance对象
Map<String, Instance> currentInstances = new HashMap<>(currentIPs.size());
// 创建Set集合,保存实例的instanceId
Set<String> currentInstanceIds = Sets.newHashSet();
// 遍历要现有的实例列表
for (Instance instance : currentIPs) {
// 添加到map中
currentInstances.put(instance.toIpAddr(), instance);
// 添加instanceId到set中
currentInstanceIds.add(instance.getInstanceId());
}
// 创建map,用来保存更新后的实例列表
Map<String, Instance> instanceMap;
if (datum != null && null != datum.value) {
// 如果服务中已经有旧的数据,则先保存旧的实例列表
instanceMap = setValid(((Instances) datum.value).getInstanceList(), currentInstances);
} else {
// 如果没有旧数据,则直接创建新的map
instanceMap = new HashMap<>(ips.length);
}
// 遍历实例列表
for (Instance instance : ips) {
// 判断服务中是否包含要注册的实例的cluster信息
if (!service.getClusterMap().containsKey(instance.getClusterName())) {
// 如果不包含,创建新的cluster
Cluster cluster = new Cluster(instance.getClusterName(), service);
cluster.init();
// 将集群放入service的注册表
service.getClusterMap().put(instance.getClusterName(), cluster);
Loggers.SRV_LOG
.warn("cluster: {} not found, ip: {}, will create new cluster with default configuration.",
instance.getClusterName(), instance.toJson());
}
// 删除实例 or 新增实例 ?
if (UtilsAndCommons.UPDATE_INSTANCE_ACTION_REMOVE.equals(action)) {
instanceMap.remove(instance.getDatumKey());
} else {
// 新增实例,instance生成全新的instanceId
Instance oldInstance = instanceMap.get(instance.getDatumKey());
if (oldInstance != null) {
instance.setInstanceId(oldInstance.getInstanceId());
} else {
instance.setInstanceId(instance.generateInstanceId(currentInstanceIds));
}
// 放入instance列表
instanceMap.put(instance.getDatumKey(), instance);
}
}
if (instanceMap.size() <= 0 && UtilsAndCommons.UPDATE_INSTANCE_ACTION_ADD.equals(action)) {
throw new IllegalArgumentException(
"ip list can not be empty, service: " + service.getName() + ", ip list: " + JacksonUtils
.toJson(instanceMap.values()));
}
// 将instanceMap中的所有实例转为List返回
return new ArrayList<>(instanceMap.values());
}简单来讲,就是先获取旧的实例列表,然后把新的实例信息与旧的做对比,新的实例就添加,老的实例同步ID。然后返回最新的实例列表。
Nacos集群一致性
在完成本地服务列表更新后,Nacos又实现了集群一致性更新,调用的是:
consistencyService.put(key, instances);
这里的ConsistencyService接口,代表集群一致性的接口,有很多中不同实现:

我们进入DelegateConsistencyServiceImpl来看:
@Override
public void put(String key, Record value) throws NacosException {
// 根据实例是否是临时实例,判断委托对象
mapConsistencyService(key).put(key, value);
}其中的mapConsistencyService(key)方法就是选择委托方式的:
private ConsistencyService mapConsistencyService(String key) {
// 判断是否是临时实例:
// 是,选择 ephemeralConsistencyService,也就是 DistroConsistencyServiceImpl类
// 否,选择 persistentConsistencyService,也就是PersistentConsistencyServiceDelegateImpl
return KeyBuilder.matchEphemeralKey(key) ? ephemeralConsistencyService : persistentConsistencyService;
}默认情况下,所有实例都是临时实例,我们关注DistroConsistencyServiceImpl即可。
3.3 DistroConsistencyServiceImpl
我们来看临时实例的一致性实现:DistroConsistencyServiceImpl类的put方法:
public void put(String key, Record value) throws NacosException {
// 先将要更新的实例信息写入本地实例列表
onPut(key, value);
// 开始集群同步
distroProtocol.sync(new DistroKey(key, KeyBuilder.INSTANCE_LIST_KEY_PREFIX), DataOperation.CHANGE,
globalConfig.getTaskDispatchPeriod() / 2);
}这里方法只有两行:
onPut(key, value):其中value就是Instances,要更新的服务信息。这行主要是基于线程池方式,异步的将Service信息写入注册表中(就是那个多重Map)distroProtocol.sync():就是通过Distro协议将数据同步给集群中的其它Nacos节点
我们先看onPut方法
3.3.1 更新本地实例列表
放入阻塞队列
onPut方法如下:
public void onPut(String key, Record value) {
// 判断是否是临时实例
if (KeyBuilder.matchEphemeralInstanceListKey(key)) {
// 封装 Instances 信息到 数据集:Datum
Datum<Instances> datum = new Datum<>();
datum.value = (Instances) value;
datum.key = key;
datum.timestamp.incrementAndGet();
// 放入DataStore
dataStore.put(key, datum);
}
if (!listeners.containsKey(key)) {
return;
}
// 放入阻塞队列,这里的 notifier维护了一个阻塞队列,并且基于线程池异步执行队列中的任务
notifier.addTask(key, DataOperation.CHANGE);
}notifier的类型就是DistroConsistencyServiceImpl.Notifier,内部维护了一个阻塞队列,存放服务列表变更的事件:

addTask时,将任务加入该阻塞队列:
// DistroConsistencyServiceImpl.Notifier类的 addTask 方法:
public void addTask(String datumKey, DataOperation action) {
if (services.containsKey(datumKey) && action == DataOperation.CHANGE) {
return;
}
if (action == DataOperation.CHANGE) {
services.put(datumKey, StringUtils.EMPTY);
}
// 任务放入阻塞队列
tasks.offer(Pair.with(datumKey, action));
}Notifier异步更新
同时,notifier还是一个Runnable,通过一个单线程的线程池来不断从阻塞队列中获取任务,执行服务列表的更新。来看下其中的run方法:
// DistroConsistencyServiceImpl.Notifier类的run方法:
@Override
public void run() {
Loggers.DISTRO.info("distro notifier started");
// 死循环,不断执行任务。因为是阻塞队列,不会导致CPU负载过高
for (; ; ) {
try {
// 从阻塞队列中获取任务
Pair<String, DataOperation> pair = tasks.take();
// 处理任务,更新服务列表
handle(pair);
} catch (Throwable e) {
Loggers.DISTRO.error("[NACOS-DISTRO] Error while handling notifying task", e);
}
}
}来看看handle方法:
// DistroConsistencyServiceImpl.Notifier类的 handle 方法:
private void handle(Pair<String, DataOperation> pair) {
try {
String datumKey = pair.getValue0();
DataOperation action = pair.getValue1();
services.remove(datumKey);
int count = 0;
if (!listeners.containsKey(datumKey)) {
return;
}
// 遍历,找到变化的service,这里的 RecordListener就是 Service
for (RecordListener listener : listeners.get(datumKey)) {
count++;
try {
// 服务的实例列表CHANGE事件
if (action == DataOperation.CHANGE) {
// 更新服务列表
listener.onChange(datumKey, dataStore.get(datumKey).value);
continue;
}
// 服务的实例列表 DELETE 事件
if (action == DataOperation.DELETE) {
listener.onDelete(datumKey);
continue;
}
} catch (Throwable e) {
Loggers.DISTRO.error("[NACOS-DISTRO] error while notifying listener of key: {}", datumKey, e);
}
}
if (Loggers.DISTRO.isDebugEnabled()) {
Loggers.DISTRO
.debug("[NACOS-DISTRO] datum change notified, key: {}, listener count: {}, action: {}",
datumKey, count, action.name());
}
} catch (Throwable e) {
Loggers.DISTRO.error("[NACOS-DISTRO] Error while handling notifying task", e);
}
}覆盖实例列表
而在Service的onChange方法中,就可以看到更新实例列表的逻辑了:
@Override
public void onChange(String key, Instances value) throws Exception {
Loggers.SRV_LOG.info("[NACOS-RAFT] datum is changed, key: {}, value: {}", key, value);
// 更新实例列表
updateIPs(value.getInstanceList(), KeyBuilder.matchEphemeralInstanceListKey(key));
recalculateChecksum();
}updateIPs方法:
public void updateIPs(Collection<Instance> instances, boolean ephemeral) {
// 准备一个Map,key是cluster,值是集群下的Instance集合
Map<String, List<Instance>> ipMap = new HashMap<>(clusterMap.size());
// 获取服务的所有cluster名称
for (String clusterName : clusterMap.keySet()) {
ipMap.put(clusterName, new ArrayList<>());
}
// 遍历要更新的实例
for (Instance instance : instances) {
try {
if (instance == null) {
Loggers.SRV_LOG.error("[NACOS-DOM] received malformed ip: null");
continue;
}
// 判断实例是否包含clusterName,没有的话用默认cluster
if (StringUtils.isEmpty(instance.getClusterName())) {
instance.setClusterName(UtilsAndCommons.DEFAULT_CLUSTER_NAME);
}
// 判断cluster是否存在,不存在则创建新的cluster
if (!clusterMap.containsKey(instance.getClusterName())) {
Loggers.SRV_LOG
.warn("cluster: {} not found, ip: {}, will create new cluster with default configuration.",
instance.getClusterName(), instance.toJson());
Cluster cluster = new Cluster(instance.getClusterName(), this);
cluster.init();
getClusterMap().put(instance.getClusterName(), cluster);
}
// 获取当前cluster实例的集合,不存在则创建新的
List<Instance> clusterIPs = ipMap.get(instance.getClusterName());
if (clusterIPs == null) {
clusterIPs = new LinkedList<>();
ipMap.put(instance.getClusterName(), clusterIPs);
}
// 添加新的实例到 Instance 集合
clusterIPs.add(instance);
} catch (Exception e) {
Loggers.SRV_LOG.error("[NACOS-DOM] failed to process ip: " + instance, e);
}
}
for (Map.Entry<String, List<Instance>> entry : ipMap.entrySet()) {
//make every ip mine
List<Instance> entryIPs = entry.getValue();
// 将实例集合更新到 clusterMap(注册表)
clusterMap.get(entry.getKey()).updateIps(entryIPs, ephemeral);
}
setLastModifiedMillis(System.currentTimeMillis());
// 发布服务变更的通知消息
getPushService().serviceChanged(this);
StringBuilder stringBuilder = new StringBuilder();
for (Instance instance : allIPs()) {
stringBuilder.append(instance.toIpAddr()).append("_").append(instance.isHealthy()).append(",");
}
Loggers.EVT_LOG.info("[IP-UPDATED] namespace: {}, service: {}, ips: {}", getNamespaceId(), getName(),
stringBuilder.toString());
}在第45行的代码中:clusterMap.get(entry.getKey()).updateIps(entryIPs, ephemeral);
就是在更新注册表:
public void updateIps(List<Instance> ips, boolean ephemeral) {
// 获取旧实例列表
Set<Instance> toUpdateInstances = ephemeral ? ephemeralInstances : persistentInstances;
HashMap<String, Instance> oldIpMap = new HashMap<>(toUpdateInstances.size());
for (Instance ip : toUpdateInstances) {
oldIpMap.put(ip.getDatumKey(), ip);
}
// 检查新加入实例的状态
List<Instance> newIPs = subtract(ips, oldIpMap.values());
if (newIPs.size() > 0) {
Loggers.EVT_LOG
.info("{} {SYNC} {IP-NEW} cluster: {}, new ips size: {}, content: {}", getService().getName(),
getName(), newIPs.size(), newIPs.toString());
for (Instance ip : newIPs) {
HealthCheckStatus.reset(ip);
}
}
// 移除要删除的实例
List<Instance> deadIPs = subtract(oldIpMap.values(), ips);
if (deadIPs.size() > 0) {
Loggers.EVT_LOG
.info("{} {SYNC} {IP-DEAD} cluster: {}, dead ips size: {}, content: {}", getService().getName(),
getName(), deadIPs.size(), deadIPs.toString());
for (Instance ip : deadIPs) {
HealthCheckStatus.remv(ip);
}
}
toUpdateInstances = new HashSet<>(ips);
// 直接覆盖旧实例列表
if (ephemeral) {
ephemeralInstances = toUpdateInstances;
} else {
persistentInstances = toUpdateInstances;
}
}3.3.2 集群数据同步
在DistroConsistencyServiceImpl的put方法中分为两步:

其中的onPut方法已经分析过了。
下面的distroProtocol.sync()就是集群同步的逻辑了。
DistroProtocol类的sync方法如下:
public void sync(DistroKey distroKey, DataOperation action, long delay) {
// 遍历 Nacos 集群中除自己以外的其它节点
for (Member each : memberManager.allMembersWithoutSelf()) {
DistroKey distroKeyWithTarget = new DistroKey(distroKey.getResourceKey(), distroKey.getResourceType(),
each.getAddress());
// 定义一个Distro的同步任务
DistroDelayTask distroDelayTask = new DistroDelayTask(distroKeyWithTarget, action, delay);
// 交给线程池去执行
distroTaskEngineHolder.getDelayTaskExecuteEngine().addTask(distroKeyWithTarget, distroDelayTask);
if (Loggers.DISTRO.isDebugEnabled()) {
Loggers.DISTRO.debug("[DISTRO-SCHEDULE] {} to {}", distroKey, each.getAddress());
}
}
}其中同步的任务封装为一个DistroDelayTask对象。
交给了distroTaskEngineHolder.getDelayTaskExecuteEngine()执行,这行代码的返回值是:
NacosDelayTaskExecuteEngine,这个类维护了一个线程池,并且接收任务,执行任务。
执行任务的方法为processTasks()方法:
protected void processTasks() {
Collection<Object> keys = getAllTaskKeys();
for (Object taskKey : keys) {
AbstractDelayTask task = removeTask(taskKey);
if (null == task) {
continue;
}
NacosTaskProcessor processor = getProcessor(taskKey);
if (null == processor) {
getEngineLog().error("processor not found for task, so discarded. " + task);
continue;
}
try {
// 尝试执行同步任务,如果失败会重试
if (!processor.process(task)) {
retryFailedTask(taskKey, task);
}
} catch (Throwable e) {
getEngineLog().error("Nacos task execute error : " + e.toString(), e);
retryFailedTask(taskKey, task);
}
}
}可以看出来基于Distro模式的同步是异步进行的,并且失败时会将任务重新入队并充实,因此不保证同步结果的强一致性,属于AP模式的一致性策略。
3.4 服务端流程图

4 总结
Nacos的注册表结构是什么样的?
答:Nacos是多级存储模型,最外层通过namespace来实现环境隔离,然后是group分组,分组下就是服务,一个服务有可以分为不同的集群,集群中包含多个实例。因此其注册表结构为一个Map,类型是:
Map<String, Map<String, Service>>,外层key是
namespace_id,内层key是group+serviceName.Service内部维护一个Map,结构是:
Map<String,Cluster>,key是clusterName,值是集群信息Cluster内部维护一个Set集合,元素是Instance类型,代表集群中的多个实例。
Nacos如何保证并发写的安全性?
- 答:首先,在注册实例时,会对service加锁,不同service之间本身就不存在并发写问题,互不影响。相同service时通过锁来互斥。并且,在更新实例列表时,是基于异步的线程池来完成,而线程池的线程数量为1.
Nacos如何避免并发读写的冲突?
- 答:Nacos在更新实例列表时,会采用CopyOnWrite技术,首先将Old实例列表拷贝一份,然后更新拷贝的实例列表,再用更新后的实例列表来覆盖旧的实例列表。
Nacos如何应对阿里内部数十万服务的并发写请求?
- 答:Nacos内部会将服务注册的任务放入阻塞队列,采用线程池异步来完成实例更新,从而提高并发写能力。
三、服务心跳
Nacos的实例分为临时实例和永久实例两种,可以通过在yaml 文件配置:
spring:
application:
name: order-service
cloud:
nacos:
discovery:
ephemeral: false # 设置实例为永久实例。true:临时; false:永久
server-addr: 192.168.150.1:8845临时实例基于心跳方式做健康检测,而永久实例则是由Nacos主动探测实例状态。
其中Nacos提供的心跳的API接口为:
接口描述:发送某个实例的心跳
请求类型:PUT
请求路径:
/nacos/v1/ns/instance/beat请求参数:
| 名称 | 类型 | 是否必选 | 描述 |
|---|---|---|---|
| serviceName | 字符串 | 是 | 服务名 |
| groupName | 字符串 | 否 | 分组名 |
| ephemeral | boolean | 否 | 是否临时实例 |
| beat | JSON格式字符串 | 是 | 实例心跳内容 |
错误编码:
| 错误代码 | 描述 | 语义 |
|---|---|---|
| 400 | Bad Request | 客户端请求中的语法错误 |
| 403 | Forbidden | 没有权限 |
| 404 | Not Found | 无法找到资源 |
| 500 | Internal Server Error | 服务器内部错误 |
| 200 | OK | 正常 |
1 客户端
在2.2.4.服务注册这一节中,我们说过NacosNamingService这个类实现了服务的注册,同时也实现了服务心跳:
@Override
public void registerInstance(String serviceName, String groupName, Instance instance) throws NacosException {
NamingUtils.checkInstanceIsLegal(instance);
String groupedServiceName = NamingUtils.getGroupedName(serviceName, groupName);
// 判断是否是临时实例。
if (instance.isEphemeral()) {
// 如果是临时实例,则构建心跳信息BeatInfo
BeatInfo beatInfo = beatReactor.buildBeatInfo(groupedServiceName, instance);
// 添加心跳任务
beatReactor.addBeatInfo(groupedServiceName, beatInfo);
}
serverProxy.registerService(groupedServiceName, groupName, instance);
}1.1 BeatInfo
这里的BeanInfo就包含心跳需要的各种信息:

1.2 BeatReactor
而BeatReactor这个类则维护了一个线程池:

当调用BeatReactor的.addBeatInfo(groupedServiceName, beatInfo)方法时,就会执行心跳:
public void addBeatInfo(String serviceName, BeatInfo beatInfo) {
NAMING_LOGGER.info("[BEAT] adding beat: {} to beat map.", beatInfo);
String key = buildKey(serviceName, beatInfo.getIp(), beatInfo.getPort());
BeatInfo existBeat = null;
//fix #1733
if ((existBeat = dom2Beat.remove(key)) != null) {
existBeat.setStopped(true);
}
dom2Beat.put(key, beatInfo);
// 利用线程池,定期执行心跳任务,周期为 beatInfo.getPeriod()
executorService.schedule(new BeatTask(beatInfo), beatInfo.getPeriod(), TimeUnit.MILLISECONDS);
MetricsMonitor.getDom2BeatSizeMonitor().set(dom2Beat.size());
}心跳周期的默认值在com.alibaba.nacos.api.common.Constants类中:

可以看到是5秒,默认5秒一次心跳。
1.3 BeatTask
心跳的任务封装在BeatTask这个类中,是一个Runnable,其run方法如下:
@Override
public void run() {
if (beatInfo.isStopped()) {
return;
}
// 获取心跳周期
long nextTime = beatInfo.getPeriod();
try {
// 发送心跳
JsonNode result = serverProxy.sendBeat(beatInfo, BeatReactor.this.lightBeatEnabled);
long interval = result.get("clientBeatInterval").asLong();
boolean lightBeatEnabled = false;
if (result.has(CommonParams.LIGHT_BEAT_ENABLED)) {
lightBeatEnabled = result.get(CommonParams.LIGHT_BEAT_ENABLED).asBoolean();
}
BeatReactor.this.lightBeatEnabled = lightBeatEnabled;
if (interval > 0) {
nextTime = interval;
}
// 判断心跳结果
int code = NamingResponseCode.OK;
if (result.has(CommonParams.CODE)) {
code = result.get(CommonParams.CODE).asInt();
}
if (code == NamingResponseCode.RESOURCE_NOT_FOUND) {
// 如果失败,则需要 重新注册实例
Instance instance = new Instance();
instance.setPort(beatInfo.getPort());
instance.setIp(beatInfo.getIp());
instance.setWeight(beatInfo.getWeight());
instance.setMetadata(beatInfo.getMetadata());
instance.setClusterName(beatInfo.getCluster());
instance.setServiceName(beatInfo.getServiceName());
instance.setInstanceId(instance.getInstanceId());
instance.setEphemeral(true);
try {
serverProxy.registerService(beatInfo.getServiceName(),
NamingUtils.getGroupName(beatInfo.getServiceName()), instance);
} catch (Exception ignore) {
}
}
} catch (NacosException ex) {
NAMING_LOGGER.error("[CLIENT-BEAT] failed to send beat: {}, code: {}, msg: {}",
JacksonUtils.toJson(beatInfo), ex.getErrCode(), ex.getErrMsg());
} catch (Exception unknownEx) {
NAMING_LOGGER.error("[CLIENT-BEAT] failed to send beat: {}, unknown exception msg: {}",
JacksonUtils.toJson(beatInfo), unknownEx.getMessage(), unknownEx);
} finally {
executorService.schedule(new BeatTask(beatInfo), nextTime, TimeUnit.MILLISECONDS);
}
}1.4 发送心跳
最终心跳的发送还是通过NamingProxy的sendBeat方法来实现:
public JsonNode sendBeat(BeatInfo beatInfo, boolean lightBeatEnabled) throws NacosException {
if (NAMING_LOGGER.isDebugEnabled()) {
NAMING_LOGGER.debug("[BEAT] {} sending beat to server: {}", namespaceId, beatInfo.toString());
}
// 组织请求参数
Map<String, String> params = new HashMap<String, String>(8);
Map<String, String> bodyMap = new HashMap<String, String>(2);
if (!lightBeatEnabled) {
bodyMap.put("beat", JacksonUtils.toJson(beatInfo));
}
params.put(CommonParams.NAMESPACE_ID, namespaceId);
params.put(CommonParams.SERVICE_NAME, beatInfo.getServiceName());
params.put(CommonParams.CLUSTER_NAME, beatInfo.getCluster());
params.put("ip", beatInfo.getIp());
params.put("port", String.valueOf(beatInfo.getPort()));
// 发送请求,这个地址就是:/v1/ns/instance/beat
String result = reqApi(UtilAndComs.nacosUrlBase + "/instance/beat", params, bodyMap, HttpMethod.PUT);
return JacksonUtils.toObj(result);
}2 服务端
对于临时实例,服务端代码分两部分:
- InstanceController提供了一个接口,处理客户端的心跳请求
- 定时检测实例心跳是否按期执行
2.1 InstanceController
与服务注册时一样,在nacos-naming模块中的InstanceController类中,定义了一个方法用来处理心跳请求:
@CanDistro
@PutMapping("/beat")
@Secured(parser = NamingResourceParser.class, action = ActionTypes.WRITE)
public ObjectNode beat(HttpServletRequest request) throws Exception {
// 解析心跳的请求参数
ObjectNode result = JacksonUtils.createEmptyJsonNode();
result.put(SwitchEntry.CLIENT_BEAT_INTERVAL, switchDomain.getClientBeatInterval());
String beat = WebUtils.optional(request, "beat", StringUtils.EMPTY);
RsInfo clientBeat = null;
if (StringUtils.isNotBlank(beat)) {
clientBeat = JacksonUtils.toObj(beat, RsInfo.class);
}
String clusterName = WebUtils
.optional(request, CommonParams.CLUSTER_NAME, UtilsAndCommons.DEFAULT_CLUSTER_NAME);
String ip = WebUtils.optional(request, "ip", StringUtils.EMPTY);
int port = Integer.parseInt(WebUtils.optional(request, "port", "0"));
if (clientBeat != null) {
if (StringUtils.isNotBlank(clientBeat.getCluster())) {
clusterName = clientBeat.getCluster();
} else {
// fix #2533
clientBeat.setCluster(clusterName);
}
ip = clientBeat.getIp();
port = clientBeat.getPort();
}
String namespaceId = WebUtils.optional(request, CommonParams.NAMESPACE_ID, Constants.DEFAULT_NAMESPACE_ID);
String serviceName = WebUtils.required(request, CommonParams.SERVICE_NAME);
NamingUtils.checkServiceNameFormat(serviceName);
Loggers.SRV_LOG.debug("[CLIENT-BEAT] full arguments: beat: {}, serviceName: {}", clientBeat, serviceName);
// 尝试根据参数中的namespaceId、serviceName、clusterName、ip、port等信息
// 从Nacos的注册表中 获取实例
Instance instance = serviceManager.getInstance(namespaceId, serviceName, clusterName, ip, port);
// 如果获取失败,说明心跳失败,实例尚未注册
if (instance == null) {
if (clientBeat == null) {
result.put(CommonParams.CODE, NamingResponseCode.RESOURCE_NOT_FOUND);
return result;
}
Loggers.SRV_LOG.warn("[CLIENT-BEAT] The instance has been removed for health mechanism, "
+ "perform data compensation operations, beat: {}, serviceName: {}", clientBeat, serviceName);
// 这里重新注册一个实例
instance = new Instance();
instance.setPort(clientBeat.getPort());
instance.setIp(clientBeat.getIp());
instance.setWeight(clientBeat.getWeight());
instance.setMetadata(clientBeat.getMetadata());
instance.setClusterName(clusterName);
instance.setServiceName(serviceName);
instance.setInstanceId(instance.getInstanceId());
instance.setEphemeral(clientBeat.isEphemeral());
serviceManager.registerInstance(namespaceId, serviceName, instance);
}
// 尝试基于namespaceId和serviceName从 注册表中获取Service服务
Service service = serviceManager.getService(namespaceId, serviceName);
// 如果不存在,说明服务不存在,返回404
if (service == null) {
throw new NacosException(NacosException.SERVER_ERROR,
"service not found: " + serviceName + "@" + namespaceId);
}
if (clientBeat == null) {
clientBeat = new RsInfo();
clientBeat.setIp(ip);
clientBeat.setPort(port);
clientBeat.setCluster(clusterName);
}
// 如果心跳没问题,开始处理心跳结果
service.processClientBeat(clientBeat);
result.put(CommonParams.CODE, NamingResponseCode.OK);
if (instance.containsMetadata(PreservedMetadataKeys.HEART_BEAT_INTERVAL)) {
result.put(SwitchEntry.CLIENT_BEAT_INTERVAL, instance.getInstanceHeartBeatInterval());
}
result.put(SwitchEntry.LIGHT_BEAT_ENABLED, switchDomain.isLightBeatEnabled());
return result;
}最终,在确认心跳请求对应的服务、实例都在的情况下,开始交给Service类处理这次心跳请求。调用了Service的processClientBeat方法
2.2 处理心跳请求
查看Service的service.processClientBeat(clientBeat);方法:
public void processClientBeat(final RsInfo rsInfo) {
ClientBeatProcessor clientBeatProcessor = new ClientBeatProcessor();
clientBeatProcessor.setService(this);
clientBeatProcessor.setRsInfo(rsInfo);
HealthCheckReactor.scheduleNow(clientBeatProcessor);
}可以看到心跳信息被封装到了 ClientBeatProcessor类中,交给了HealthCheckReactor处理,HealthCheckReactor就是对线程池的封装,不用过多查看。
关键的业务逻辑都在ClientBeatProcessor这个类中,它是一个Runnable,其中的run方法如下:
@Override
public void run() {
Service service = this.service;
if (Loggers.EVT_LOG.isDebugEnabled()) {
Loggers.EVT_LOG.debug("[CLIENT-BEAT] processing beat: {}", rsInfo.toString());
}
String ip = rsInfo.getIp();
String clusterName = rsInfo.getCluster();
int port = rsInfo.getPort();
// 获取集群信息
Cluster cluster = service.getClusterMap().get(clusterName);
// 获取集群中的所有实例信息
List<Instance> instances = cluster.allIPs(true);
for (Instance instance : instances) {
// 找到心跳的这个实例
if (instance.getIp().equals(ip) && instance.getPort() == port) {
if (Loggers.EVT_LOG.isDebugEnabled()) {
Loggers.EVT_LOG.debug("[CLIENT-BEAT] refresh beat: {}", rsInfo.toString());
}
// 更新实例的最后一次心跳时间 lastBeat
instance.setLastBeat(System.currentTimeMillis());
if (!instance.isMarked()) {
if (!instance.isHealthy()) {
instance.setHealthy(true);
Loggers.EVT_LOG
.info("service: {} {POS} {IP-ENABLED} valid: {}:{}@{}, region: {}, msg: client beat ok",
cluster.getService().getName(), ip, port, cluster.getName(),
UtilsAndCommons.LOCALHOST_SITE);
getPushService().serviceChanged(service);
}
}
}
}
}处理心跳请求的核心就是更新心跳实例的最后一次心跳时间,lastBeat,这个会成为判断实例心跳是否过期的关键指标!
3.3 心跳异常检测
在服务注册时,一定会创建一个Service对象,而Service中有一个init方法,会在注册时被调用:
public void init() {
// 开启心跳检测的任务
HealthCheckReactor.scheduleCheck(clientBeatCheckTask);
for (Map.Entry<String, Cluster> entry : clusterMap.entrySet()) {
entry.getValue().setService(this);
entry.getValue().init();
}
}其中HealthCheckReactor.scheduleCheck就是执行心跳检测的定时任务:

可以看到,该任务是5000ms执行一次,也就是5秒对实例的心跳状态做一次检测。
此处的ClientBeatCheckTask同样是一个Runnable,其中的run方法为:
@Override
public void run() {
try {
// 找到所有临时实例的列表
List<Instance> instances = service.allIPs(true);
// first set health status of instances:
for (Instance instance : instances) {
// 判断 心跳间隔(当前时间 - 最后一次心跳时间) 是否大于 心跳超时时间,默认15秒
if (System.currentTimeMillis() - instance.getLastBeat() > instance.getInstanceHeartBeatTimeOut()) {
if (!instance.isMarked()) {
if (instance.isHealthy()) {
// 如果超时,标记实例为不健康 healthy = false
instance.setHealthy(false);
// 发布实例状态变更的事件
getPushService().serviceChanged(service);
ApplicationUtils.publishEvent(new InstanceHeartbeatTimeoutEvent(this, instance));
}
}
}
}
if (!getGlobalConfig().isExpireInstance()) {
return;
}
// then remove obsolete instances:
for (Instance instance : instances) {
if (instance.isMarked()) {
continue;
}
// 判断心跳间隔(当前时间 - 最后一次心跳时间)是否大于 实例被删除的最长超时时间,默认30秒
if (System.currentTimeMillis() - instance.getLastBeat() > instance.getIpDeleteTimeout()) {
// 如果是超过了30秒,则删除实例
Loggers.SRV_LOG.info("[AUTO-DELETE-IP] service: {}, ip: {}", service.getName(),
JacksonUtils.toJson(instance));
deleteIp(instance);
}
}
} catch (Exception e) {
Loggers.SRV_LOG.warn("Exception while processing client beat time out.", e);
}
}其中的超时时间同样是在com.alibaba.nacos.api.common.Constants这个类中:

3.4 主动健康检测
对于非临时实例(ephemeral=false),Nacos会采用主动的健康检测,定时向实例发送请求,根据响应来判断实例健康状态。
入口在2.3.2小节的ServiceManager类中的registerInstance方法:

创建空服务时:
public void createEmptyService(String namespaceId, String serviceName, boolean local) throws NacosException {
// 如果服务不存在,创建新的服务
createServiceIfAbsent(namespaceId, serviceName, local, null);
}创建服务流程:
public void createServiceIfAbsent(String namespaceId, String serviceName, boolean local, Cluster cluster)
throws NacosException {
// 尝试获取服务
Service service = getService(namespaceId, serviceName);
if (service == null) {
// 发现服务不存在,开始创建新服务
Loggers.SRV_LOG.info("creating empty service {}:{}", namespaceId, serviceName);
service = new Service();
service.setName(serviceName);
service.setNamespaceId(namespaceId);
service.setGroupName(NamingUtils.getGroupName(serviceName));
// now validate the service. if failed, exception will be thrown
service.setLastModifiedMillis(System.currentTimeMillis());
service.recalculateChecksum();
if (cluster != null) {
cluster.setService(service);
service.getClusterMap().put(cluster.getName(), cluster);
}
service.validate();
// ** 写入注册表并初始化 **
putServiceAndInit(service);
if (!local) {
addOrReplaceService(service);
}
}
}关键在putServiceAndInit(service)方法中:
private void putServiceAndInit(Service service) throws NacosException {
// 将服务写入注册表
putService(service);
service = getService(service.getNamespaceId(), service.getName());
// 完成服务的初始化
service.init();
consistencyService
.listen(KeyBuilder.buildInstanceListKey(service.getNamespaceId(), service.getName(), true), service);
consistencyService
.listen(KeyBuilder.buildInstanceListKey(service.getNamespaceId(), service.getName(), false), service);
Loggers.SRV_LOG.info("[NEW-SERVICE] {}", service.toJson());
}进入初始化逻辑:service.init(),这个会进入Service类中:
/**
* Init service.
*/
public void init() {
// 开启临时实例的心跳监测任务
HealthCheckReactor.scheduleCheck(clientBeatCheckTask);
// 遍历注册表中的集群
for (Map.Entry<String, Cluster> entry : clusterMap.entrySet()) {
entry.getValue().setService(this);
// 完成集群初识化
entry.getValue().init();
}
}这里集群的初始化 entry.getValue().init();会进入Cluster类型的init()方法:
/**
* Init cluster.
*/
public void init() {
if (inited) {
return;
}
// 创建健康检测的任务
checkTask = new HealthCheckTask(this);
// 这里会开启对 非临时实例的 定时健康检测
HealthCheckReactor.scheduleCheck(checkTask);
inited = true;
}这里的HealthCheckReactor.scheduleCheck(checkTask);会开启定时任务,对非临时实例做健康检测。检测逻辑定义在HealthCheckTask这个类中,是一个Runnable,其中的run方法:
public void run() {
try {
if (distroMapper.responsible(cluster.getService().getName()) && switchDomain
.isHealthCheckEnabled(cluster.getService().getName())) {
// 开始健康检测
healthCheckProcessor.process(this);
// 记录日志 。。。
}
} catch (Throwable e) {
// 记录日志 。。。
} finally {
if (!cancelled) {
// 结束后,再次进行任务调度,一定延迟后执行
HealthCheckReactor.scheduleCheck(this);
// 。。。
}
}
}健康检测逻辑定义在healthCheckProcessor.process(this);方法中,在HealthCheckProcessor接口中,这个接口也有很多实现,默认是TcpSuperSenseProcessor:

进入TcpSuperSenseProcessor的process方法:
@Override
public void process(HealthCheckTask task) {
// 获取所有 非临时实例的 集合
List<Instance> ips = task.getCluster().allIPs(false);
if (CollectionUtils.isEmpty(ips)) {
return;
}
for (Instance ip : ips) {
// 封装健康检测信息到 Beat
Beat beat = new Beat(ip, task);
// 放入一个阻塞队列中
taskQueue.add(beat);
MetricsMonitor.getTcpHealthCheckMonitor().incrementAndGet();
}
}可以看到,所有的健康检测任务都被放入一个阻塞队列,而不是立即执行了。这里又采用了异步执行的策略,可以看到Nacos中大量这样的设计。
而TcpSuperSenseProcessor本身就是一个Runnable,在它的构造函数中会把自己放入线程池中去执行,其run方法如下:
public void run() {
while (true) {
try {
// 处理任务
processTask();
// ...
} catch (Throwable e) {
SRV_LOG.error("[HEALTH-CHECK] error while processing NIO task", e);
}
}
}通过processTask来处理健康检测的任务:
private void processTask() throws Exception {
// 将任务封装为一个 TaskProcessor,并放入集合
Collection<Callable<Void>> tasks = new LinkedList<>();
do {
Beat beat = taskQueue.poll(CONNECT_TIMEOUT_MS / 2, TimeUnit.MILLISECONDS);
if (beat == null) {
return;
}
tasks.add(new TaskProcessor(beat));
} while (taskQueue.size() > 0 && tasks.size() < NIO_THREAD_COUNT * 64);
// 批量处理集合中的任务
for (Future<?> f : GlobalExecutor.invokeAllTcpSuperSenseTask(tasks)) {
f.get();
}
}任务被封装到了TaskProcessor中去执行了,TaskProcessor是一个Callable,其中的call方法:
@Override
public Void call() {
// 获取检测任务已经等待的时长
long waited = System.currentTimeMillis() - beat.getStartTime();
if (waited > MAX_WAIT_TIME_MILLISECONDS) {
Loggers.SRV_LOG.warn("beat task waited too long: " + waited + "ms");
}
SocketChannel channel = null;
try {
// 获取实例信息
Instance instance = beat.getIp();
// 通过NIO建立TCP连接
channel = SocketChannel.open();
channel.configureBlocking(false);
// only by setting this can we make the socket close event asynchronous
channel.socket().setSoLinger(false, -1);
channel.socket().setReuseAddress(true);
channel.socket().setKeepAlive(true);
channel.socket().setTcpNoDelay(true);
Cluster cluster = beat.getTask().getCluster();
int port = cluster.isUseIPPort4Check() ? instance.getPort() : cluster.getDefCkport();
channel.connect(new InetSocketAddress(instance.getIp(), port));
// 注册连接、读取事件
SelectionKey key = channel.register(selector, SelectionKey.OP_CONNECT | SelectionKey.OP_READ);
key.attach(beat);
keyMap.put(beat.toString(), new BeatKey(key));
beat.setStartTime(System.currentTimeMillis());
GlobalExecutor
.scheduleTcpSuperSenseTask(new TimeOutTask(key), CONNECT_TIMEOUT_MS, TimeUnit.MILLISECONDS);
} catch (Exception e) {
beat.finishCheck(false, false, switchDomain.getTcpHealthParams().getMax(),
"tcp:error:" + e.getMessage());
if (channel != null) {
try {
channel.close();
} catch (Exception ignore) {
}
}
}
return null;
}3 总结
Nacos的健康检测有两种模式:
- 临时实例:
- 采用客户端心跳检测模式,心跳周期5秒
- 心跳间隔超过15秒则标记为不健康
- 心跳间隔超过30秒则从服务列表删除
- 永久实例:
- 采用服务端主动健康检测方式
- 周期为2000 + 5000毫秒内的随机数
- 检测异常只会标记为不健康,不会删除
那么为什么Nacos有临时和永久两种实例呢?
以淘宝为例,双十一大促期间,流量会比平常高出很多,此时服务肯定需要增加更多实例来应对高并发,而这些实例在双十一之后就无需继续使用了,采用临时实例比较合适。而对于服务的一些常备实例,则使用永久实例更合适。
与eureka相比,Nacos与Eureka在临时实例上都是基于心跳模式实现,差别不大,主要是心跳周期不同,eureka是30秒,Nacos是5秒。
另外,Nacos支持永久实例,而Eureka不支持,Eureka只提供了心跳模式的健康监测,而没有主动检测功能。
四、服务发现
Nacos提供了一个根据serviceId查询实例列表的接口:
接口描述:查询服务下的实例列表
请求类型:GET
请求路径:
/nacos/v1/ns/instance/list请求参数:
| 名称 | 类型 | 是否必选 | 描述 |
|---|---|---|---|
| serviceName | 字符串 | 是 | 服务名 |
| groupName | 字符串 | 否 | 分组名 |
| namespaceId | 字符串 | 否 | 命名空间ID |
| clusters | 字符串,多个集群用逗号分隔 | 否 | 集群名称 |
| healthyOnly | boolean | 否,默认为false | 是否只返回健康实例 |
错误编码:
| 错误代码 | 描述 | 语义 |
|---|---|---|
| 400 | Bad Request | 客户端请求中的语法错误 |
| 403 | Forbidden | 没有权限 |
| 404 | Not Found | 无法找到资源 |
| 500 | Internal Server Error | 服务器内部错误 |
| 200 | OK | 正常 |
1 客户端
1.1 定时更新服务列表
1.1.1 NacosNamingService
在2.2.4小节中,我们讲到一个类NacosNamingService,这个类不仅仅提供了服务注册功能,同样提供了服务发现的功能。

多个重载的方法最终都会进入一个方法:
@Override
public List<Instance> getAllInstances(String serviceName, String groupName, List<String> clusters,
boolean subscribe) throws NacosException {
ServiceInfo serviceInfo;
// 1.判断是否需要订阅服务信息(默认为 true)
if (subscribe) {
// 1.1.订阅服务信息
serviceInfo = hostReactor.getServiceInfo(NamingUtils.getGroupedName(serviceName, groupName),
StringUtils.join(clusters, ","));
} else {
// 1.2.直接去nacos拉取服务信息
serviceInfo = hostReactor
.getServiceInfoDirectlyFromServer(NamingUtils.getGroupedName(serviceName, groupName),
StringUtils.join(clusters, ","));
}
// 2.从服务信息中获取实例列表并返回
List<Instance> list;
if (serviceInfo == null || CollectionUtils.isEmpty(list = serviceInfo.getHosts())) {
return new ArrayList<Instance>();
}
return list;
}1.1.2 HostReactor
进入1.1.订阅服务消息,这里是由HostReactor类的getServiceInfo()方法来实现的:
public ServiceInfo getServiceInfo(final String serviceName, final String clusters) {
NAMING_LOGGER.debug("failover-mode: " + failoverReactor.isFailoverSwitch());
// 由 服务名@@集群名拼接 key
String key = ServiceInfo.getKey(serviceName, clusters);
if (failoverReactor.isFailoverSwitch()) {
return failoverReactor.getService(key);
}
// 读取本地服务列表的缓存,缓存是一个Map,格式:Map<String, ServiceInfo>
ServiceInfo serviceObj = getServiceInfo0(serviceName, clusters);
// 判断缓存是否存在
if (null == serviceObj) {
// 不存在,创建空ServiceInfo
serviceObj = new ServiceInfo(serviceName, clusters);
// 放入缓存
serviceInfoMap.put(serviceObj.getKey(), serviceObj);
// 放入待更新的服务列表(updatingMap)中
updatingMap.put(serviceName, new Object());
// 立即更新服务列表
updateServiceNow(serviceName, clusters);
// 从待更新列表中移除
updatingMap.remove(serviceName);
} else if (updatingMap.containsKey(serviceName)) {
// 缓存中有,但是需要更新
if (UPDATE_HOLD_INTERVAL > 0) {
// hold a moment waiting for update finish 等待5秒中,待更新完成
synchronized (serviceObj) {
try {
serviceObj.wait(UPDATE_HOLD_INTERVAL);
} catch (InterruptedException e) {
NAMING_LOGGER
.error("[getServiceInfo] serviceName:" + serviceName + ", clusters:" + clusters, e);
}
}
}
}
// 开启定时更新服务列表的功能
scheduleUpdateIfAbsent(serviceName, clusters);
// 返回缓存中的服务信息
return serviceInfoMap.get(serviceObj.getKey());
}基本逻辑就是先从本地缓存读,根据结果来选择:
如果本地缓存没有,立即去nacos读取,
updateServiceNow(serviceName, clusters)
如果本地缓存有,则开启定时更新功能,并返回缓存结果:
scheduleUpdateIfAbsent(serviceName, clusters)

在UpdateTask中,最终还是调用updateService方法:

不管是立即更新服务列表,还是定时更新服务列表,最终都会执行HostReactor中的updateService()方法:
public void updateService(String serviceName, String clusters) throws NacosException {
ServiceInfo oldService = getServiceInfo0(serviceName, clusters);
try {
// 基于ServerProxy发起远程调用,查询服务列表
String result = serverProxy.queryList(serviceName, clusters, pushReceiver.getUdpPort(), false);
if (StringUtils.isNotEmpty(result)) {
// 处理查询结果
processServiceJson(result);
}
} finally {
if (oldService != null) {
synchronized (oldService) {
oldService.notifyAll();
}
}
}
}1.1.3 ServerProxy
而ServerProxy的queryList方法如下:
public String queryList(String serviceName, String clusters, int udpPort, boolean healthyOnly)
throws NacosException {
// 准备请求参数
final Map<String, String> params = new HashMap<String, String>(8);
params.put(CommonParams.NAMESPACE_ID, namespaceId);
params.put(CommonParams.SERVICE_NAME, serviceName);
params.put("clusters", clusters);
params.put("udpPort", String.valueOf(udpPort));
params.put("clientIP", NetUtils.localIP());
params.put("healthyOnly", String.valueOf(healthyOnly));
// 发起请求,地址与API接口一致
return reqApi(UtilAndComs.nacosUrlBase + "/instance/list", params, HttpMethod.GET);
}1.2 处理服务变更通知
除了定时更新服务列表的功能外,Nacos还支持服务列表变更时的主动推送功能。
在HostReactor类的构造函数中,有非常重要的几个步骤:

基本思路是:
- 通过PushReceiver监听服务端推送的变更数据
- 解析数据后,通过NotifyCenter发布服务变更的事件
- InstanceChangeNotifier监听变更事件,完成对服务列表的更新
1.2.1 PushReceiver
我们先看PushReceiver,这个类会以UDP方式接收Nacos服务端推送的服务变更数据。
先看构造函数:
public PushReceiver(HostReactor hostReactor) {
try {
this.hostReactor = hostReactor;
// 创建 UDP客户端
String udpPort = getPushReceiverUdpPort();
if (StringUtils.isEmpty(udpPort)) {
this.udpSocket = new DatagramSocket();
} else {
this.udpSocket = new DatagramSocket(new InetSocketAddress(Integer.parseInt(udpPort)));
}
// 准备线程池
this.executorService = new ScheduledThreadPoolExecutor(1, new ThreadFactory() {
@Override
public Thread newThread(Runnable r) {
Thread thread = new Thread(r);
thread.setDaemon(true);
thread.setName("com.alibaba.nacos.naming.push.receiver");
return thread;
}
});
// 开启线程任务,准备接收变更数据
this.executorService.execute(this);
} catch (Exception e) {
NAMING_LOGGER.error("[NA] init udp socket failed", e);
}
}PushReceiver构造函数中基于线程池来运行任务。这是因为PushReceiver本身也是一个Runnable,其中的run方法业务逻辑如下:
@Override
public void run() {
while (!closed) {
try {
// byte[] is initialized with 0 full filled by default
byte[] buffer = new byte[UDP_MSS];
DatagramPacket packet = new DatagramPacket(buffer, buffer.length);
// 接收推送数据
udpSocket.receive(packet);
// 解析为json字符串
String json = new String(IoUtils.tryDecompress(packet.getData()), UTF_8).trim();
NAMING_LOGGER.info("received push data: " + json + " from " + packet.getAddress().toString());
// 反序列化为对象
PushPacket pushPacket = JacksonUtils.toObj(json, PushPacket.class);
String ack;
if ("dom".equals(pushPacket.type) || "service".equals(pushPacket.type)) {
// 交给 HostReactor去处理
hostReactor.processServiceJson(pushPacket.data);
// send ack to server 发送ACK回执,略。。
} catch (Exception e) {
if (closed) {
return;
}
NAMING_LOGGER.error("[NA] error while receiving push data", e);
}
}
}1.2.2 HostReactor
通知数据的处理由交给了HostReactor的processServiceJson方法:
public ServiceInfo processServiceJson(String json) {
// 解析出ServiceInfo信息
ServiceInfo serviceInfo = JacksonUtils.toObj(json, ServiceInfo.class);
String serviceKey = serviceInfo.getKey();
if (serviceKey == null) {
return null;
}
// 查询缓存中的 ServiceInfo
ServiceInfo oldService = serviceInfoMap.get(serviceKey);
// 如果缓存存在,则需要校验哪些数据要更新
boolean changed = false;
if (oldService != null) {
// 拉取的数据是否已经过期
if (oldService.getLastRefTime() > serviceInfo.getLastRefTime()) {
NAMING_LOGGER.warn("out of date data received, old-t: " + oldService.getLastRefTime() + ", new-t: "
+ serviceInfo.getLastRefTime());
}
// 放入缓存
serviceInfoMap.put(serviceInfo.getKey(), serviceInfo);
// 中间是缓存与新数据的对比,得到newHosts:新增的实例;remvHosts:待移除的实例;
// modHosts:需要修改的实例
if (newHosts.size() > 0 || remvHosts.size() > 0 || modHosts.size() > 0) {
// 发布实例变更的事件
NotifyCenter.publishEvent(new InstancesChangeEvent(
serviceInfo.getName(), serviceInfo.getGroupName(),
serviceInfo.getClusters(), serviceInfo.getHosts()));
DiskCache.write(serviceInfo, cacheDir);
}
} else {
// 本地缓存不存在
changed = true;
// 放入缓存
serviceInfoMap.put(serviceInfo.getKey(), serviceInfo);
// 直接发布实例变更的事件
NotifyCenter.publishEvent(new InstancesChangeEvent(
serviceInfo.getName(), serviceInfo.getGroupName(),
serviceInfo.getClusters(), serviceInfo.getHosts()));
serviceInfo.setJsonFromServer(json);
DiskCache.write(serviceInfo, cacheDir);
}
// 。。。
return serviceInfo;
}2 服务端
2.1 拉取服务列表接口
在2.3.1小节介绍的InstanceController中,提供了拉取服务列表的接口:
/**
* Get all instance of input service.
*
* @param request http request
* @return list of instance
* @throws Exception any error during list
*/
@GetMapping("/list")
@Secured(parser = NamingResourceParser.class, action = ActionTypes.READ)
public ObjectNode list(HttpServletRequest request) throws Exception {
// 从request中获取namespaceId和serviceName
String namespaceId = WebUtils.optional(request, CommonParams.NAMESPACE_ID, Constants.DEFAULT_NAMESPACE_ID);
String serviceName = WebUtils.required(request, CommonParams.SERVICE_NAME);
NamingUtils.checkServiceNameFormat(serviceName);
String agent = WebUtils.getUserAgent(request);
String clusters = WebUtils.optional(request, "clusters", StringUtils.EMPTY);
String clientIP = WebUtils.optional(request, "clientIP", StringUtils.EMPTY);
// 获取客户端的 UDP端口
int udpPort = Integer.parseInt(WebUtils.optional(request, "udpPort", "0"));
String env = WebUtils.optional(request, "env", StringUtils.EMPTY);
boolean isCheck = Boolean.parseBoolean(WebUtils.optional(request, "isCheck", "false"));
String app = WebUtils.optional(request, "app", StringUtils.EMPTY);
String tenant = WebUtils.optional(request, "tid", StringUtils.EMPTY);
boolean healthyOnly = Boolean.parseBoolean(WebUtils.optional(request, "healthyOnly", "false"));
// 获取服务列表
return doSrvIpxt(namespaceId, serviceName, agent, clusters, clientIP, udpPort, env, isCheck, app, tenant,
healthyOnly);
}进入doSrvIpxt()方法来获取服务列表:
public ObjectNode doSrvIpxt(String namespaceId, String serviceName, String agent,
String clusters, String clientIP,
int udpPort, String env, boolean isCheck,
String app, String tid, boolean healthyOnly) throws Exception {
ClientInfo clientInfo = new ClientInfo(agent);
ObjectNode result = JacksonUtils.createEmptyJsonNode();
// 获取服务列表信息
Service service = serviceManager.getService(namespaceId, serviceName);
long cacheMillis = switchDomain.getDefaultCacheMillis();
// now try to enable the push
try {
if (udpPort > 0 && pushService.canEnablePush(agent)) {
// 添加当前客户端 IP、UDP端口到 PushService 中
pushService
.addClient(namespaceId, serviceName, clusters, agent, new InetSocketAddress(clientIP, udpPort),
pushDataSource, tid, app);
cacheMillis = switchDomain.getPushCacheMillis(serviceName);
}
} catch (Exception e) {
Loggers.SRV_LOG
.error("[NACOS-API] failed to added push client {}, {}:{}", clientInfo, clientIP, udpPort, e);
cacheMillis = switchDomain.getDefaultCacheMillis();
}
if (service == null) {
// 如果没找到,返回空
if (Loggers.SRV_LOG.isDebugEnabled()) {
Loggers.SRV_LOG.debug("no instance to serve for service: {}", serviceName);
}
result.put("name", serviceName);
result.put("clusters", clusters);
result.put("cacheMillis", cacheMillis);
result.replace("hosts", JacksonUtils.createEmptyArrayNode());
return result;
}
// 结果的检测,异常实例的剔除等逻辑省略
// 最终封装结果并返回 。。。
result.replace("hosts", hosts);
if (clientInfo.type == ClientInfo.ClientType.JAVA
&& clientInfo.version.compareTo(VersionUtil.parseVersion("1.0.0")) >= 0) {
result.put("dom", serviceName);
} else {
result.put("dom", NamingUtils.getServiceName(serviceName));
}
result.put("name", serviceName);
result.put("cacheMillis", cacheMillis);
result.put("lastRefTime", System.currentTimeMillis());
result.put("checksum", service.getChecksum());
result.put("useSpecifiedURL", false);
result.put("clusters", clusters);
result.put("env", env);
result.replace("metadata", JacksonUtils.transferToJsonNode(service.getMetadata()));
return result;
}2.2 发布服务变更的UDP通知
在上一节中,InstanceController中的doSrvIpxt()方法中,有这样一行代码:
pushService.addClient(namespaceId, serviceName, clusters, agent,
new InetSocketAddress(clientIP, udpPort),
pushDataSource, tid, app);其实是把消费者的UDP端口、IP等信息封装为一个PushClient对象,存储PushService中。方便以后服务变更后推送消息。
PushService类本身实现了ApplicationListener接口:

这个是事件监听器接口,监听的是ServiceChangeEvent(服务变更事件)。
当服务列表变化时,就会通知我们:

3 总结
Nacos的服务发现分为两种模式:
- 模式一:主动拉取模式,消费者定期主动从Nacos拉取服务列表并缓存起来,再服务调用时优先读取本地缓存中的服务列表。
- 模式二:订阅模式,消费者订阅Nacos中的服务列表,并基于UDP协议来接收服务变更通知。当Nacos中的服务列表更新时,会发送UDP广播给所有订阅者。
与Eureka相比,Nacos的订阅模式服务状态更新更及时,消费者更容易及时发现服务列表的变化,剔除故障服务。
